Pemandu ehailing hanya diberi masa 7 minit untuk menjemput penumpang jika terlebih maka akan didenda RM10.00 dan tambahan RM10.00 lagi setiap 5 minit seterusnya.
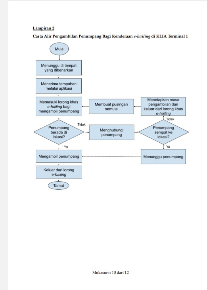
Malaysia Airports (Sepang) Sdn Bhd dalam satu pekeliling 12 mukasurat antara lain juga menyatakan tujuan langkah mengadakan lorong khas ini adalah untuk memudahkan pihak berkuasa menguatkuatkuasakan undang-undang seperti kenderaan tiada permit dan membanteras ulat-ulat..
Semoga langkah ini dapat melancarkan lagi operasi pengangkutan awam di KLIA.
Terima kasih RA Ehailing.fm














